
快速擇校

政策解讀
010-51268841
400-805-3685
很多家長會問,想讓孩子去美國讀名校是選擇IB課程好還是AP課程好?哪個更有用?哪個更有利于孩子未來在美國的發展?今天國際學校小編就為各位來解答~
錦上添花的美國大學先修課程
AP文憑
AP課程即美國大學先修課程,由美國大學理事會主持,美國高中課程有22個門類,37個學科,已在美國大多數高中普遍開設。它可以使高中學生提前接觸大學課程。
AP課程是優秀學生進入世界知名大學的選擇課程之一,因此AP課程也成為學生學習能力和未來發展潛力的好證明。

開設課程
目前在國內主要開設的AP課程包括:
1.語言:大學預備英語、AP英美文學、AP西班牙語、AP日語
2.數學:AP微積分、AP統計學
3.社會科學:AP微觀經濟、AP宏觀經濟、AP心理學
4.自然科學:AP物理、AP化學、AP生物、AP環境科學、AP計算機
評分標準
AP考試采取5分制。一般3分以上的成績即可被大多數大學接受,并且在今后上大學時折抵多至一年學年的大學學分。少數知名大學如哈佛等,要求4分或5分才能折抵大學學分。
每一個AP的成績都是按照學生對多項選擇和自由做答題的回答結合起來而做出的評判。總成績是5分制。多項選擇部分由電腦閱卷計分,自由答卷部分由大學教授及有經驗的AP教師閱卷,兩部分分數匯總決定最終分數。
AP成績的5分和4分相當于大學成績的A,不過在部分高校里,AP成績的4分可能會被當做大學成績的B,在許多高校里,AP成績的3分大概相當于大學成績的B,不過在其他一些高校中,3分可能相當于大學成績的C。
進入世界各地名校的通行證
IB文憑
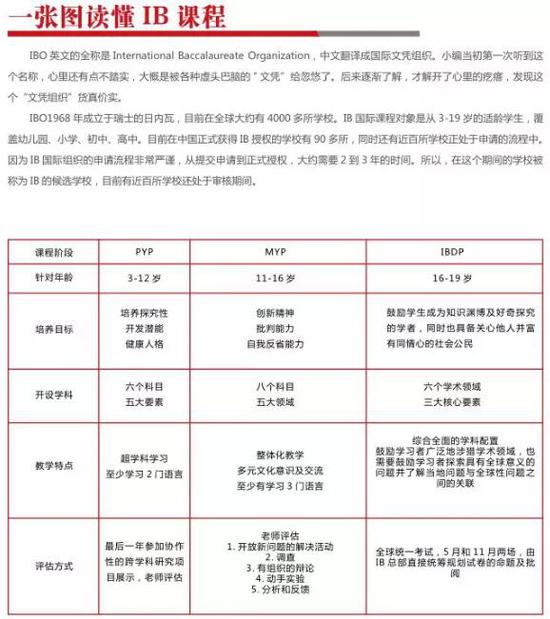
IB課程是1960年在聯合國教科文組織的指導規劃下,專門為外交使節的子女及全世界優秀中學生統一設計的兩年制大學先修課程(相當于高中11和12年級),總部設于瑞士日內瓦,目前在全球大約有4000多所學校。
課程設置

IB課程不以世界上任何一個國家的課程體系為基礎,而是自成體系,廣泛吸收了當代許多發達國家主流課程體系的優點,涵蓋了其主要的核心內容。因此IB課程體系既具有與世界各國主流教育課程體系之間的兼容性,又有自己教育理念發展下的獨特性。
計分方式
6個門類,每門7分,共42分,4分為及格。
TOK/EE/CAS,計3分,CAS不參與分值貢獻。
6門均及格,且TOK/EE/CAS通過,可獲得IBDP文憑。
在世界各地,學生在IB體系中均按照相同的教學大綱進行,并且于畢業時參加全球統一考試。一年兩次(北半球于5月份,而南半球在11月份)的考試卷根據南北半球劃分,屬性各自完全相同。試卷的批閱及考生成績的公布也由IB總部集中處理并同時放榜。
IB VS AP
AP課程的重要性
1.增加GPA成績,平均每門AP課程成績可以增加GPA分值0.1分。
2.是學生敢于挑戰學術難度、明確專業發展方向的最重要指標。AP課程是美國大學一、二年級的學習內容,比高中普通課程內容難度增加很多。因此,美國知名大學能夠比較有把握地從學生在高中是否選修AP課,選了多少門AP課,AP課的考試成績中,判斷學生接受挑戰的信心和能力。
3.轉換成大學學分,以便提前畢業,或在大學選修更多自己感興趣的其他專業和課程。學生在高中期間選修的一門AP課程有可能轉換成三到六個學分。
IB課程的重要性
1.IB單獨是一種高中課程,單獨可以作為文憑,可以申請美國大學。而AP單獨不是一種高中課程,他需要配上原有國內的高中文憑才能申請美國。
2.IB課程面廣,寫的東西多,工作量大,對中國學生來說難度較大。IB課程的理論知識和寫作要求大大鍛煉了學生的能力和技巧。
3.IB課程文理并進,重在綜合素質的培養,每一門課程都十分注重研究過程的訓練,強調對實際問題的分析,突出綜合能力的培養。通過大量課外和社會活動來培養學生的國際視野。
證書形式
IB只有在IB注冊學校才能學習,學完成績合格會有統一證書(IBDP),如果學校不提供IB項目,就沒法學習IB科目,因此只有在IB學校學習的學生才能修IB,考IB。
AP是美國大學先修課程,任何國內非國際高中學有余力的同學,即使學校沒有修這門課,也可以通過自學、輔導,參加全球統一考試。在考完以后,大學理事會會給你寄一張成績單,但是沒有證書。
AP及IB課程的認可度差別不大
總體來說,AP和IB作為考試成績認可度其實差別并不大。在申請美國大學中,AP/IB課程的含金量都很高,是很多常春藤學校作為入學的重要標準。但要知道,兩者都只是入學的參考標準之一。
IB和AP課程及成績更多的說明了學生的學習能力和挑戰精神,名校更看重學生是否行之有效地、最大限度地利用學校的資源挑戰自己,并取得好的成績。為此,大學招生官會要求高中升學顧問注明申請者的課程組合,跟學校所提供的課程相比,是屬于“具有挑戰性的”、“很具挑戰性的”、還是“稍具挑戰性的”。如果一個學生沒有特別灼灼閃光的其它亮點,那么只有課程組合難度“具有挑戰性”的學生才會被知名大學所考慮。而足夠數量的IB課和AP課都屬于“具有挑戰性的”。
所以,美國名校錄取時無所謂更看重哪個成績,IB和AP沒有哪一個比另一個更重要。這些成績只是敲門磚,因此這要看我們對教育的理解,究竟于孩子而言,什么才是最重要的。
讀國際學校IB和AP哪個對申請名校更有利?考官親自告訴你
還有疑問?立即在線咨詢特別聲明:①凡本網注明稿件來源為"原創"的,轉載必須經授權后方可發布,違者將依法追究責任;
②部分稿件來源于網絡,如有侵權,請聯系我們溝通解決,聯系郵箱:2498144268@qq.com
1對1免費咨詢
解決98%的申請入學問題
長達25年擇校服務經驗 · 5分鐘內響應 · 無限次追問
答家長你好!非京籍九類人在選擇公立國際部還是民辦國際學校,需要綜合考慮多個因素。作為符合北京市政策的非京籍人員,你們享有與...
答家長您好!非京籍小升初選擇國際學校需要考慮政策、可選學校范圍、預算以及學校特色等因素,只要規劃得當,完全可以為孩子找到合...
答家長您好,校園設施是國際學校教育質量的重要支撐,但更重要的是學校如何利用這些設施來實現教育目標。在選擇時,應該綜合考慮設...
答港澳臺籍學生在北京讀國際學校好嗎?可以,若學生希望留港升學,DSE成績可申請香港八大公立院校,且錄取概率遠高于內地生;若...
答國際學校春季插班的優勢有1.入學競爭相對較小2.適應期更從容3.課程銜接更靈活4.個性化關注更多;國際學校春季插班的劣勢...
答初二下學期轉國際學校來得及,因為初二下學期距離高中還有一年多時間,這個時間足夠你適應國際學校的教學模式和課程體系。國際學...
免費咨詢
張老師

關注微信公眾號
招生政策隨時看

關注小程序
學校簡章學費隨時查
報名咨詢電話:400-005-1568
育路教育
評論0
“無需登錄,可直接評論...”