
快速擇校

政策解讀
010-51268841
400-805-3685
非京籍在北京上學的政策要求,是很多家庭最為頭疼的事情,根據2021年最新出臺的政策來看,北京入學政策對于非京籍并不利好。從2018年開始,非京籍入學政策逐年提升,從今年開始東城、西城、海淀等區非京籍入學小升初還要重新審核四證。
就目前北京升學的道路上來看,非京籍升學道路并不通暢,僅持有北京居住證的家庭,在京無法就讀普高,最多就讀一個中職院校,所以小學4-5年級是很多非京籍學生返回原籍的熱點時段。
目前海淀、東城、西城公布了今年非京籍入學的政策,對于工作、居住、社保等年限上來看都要滿足1年的要求,但各區起止時間不一。非京籍入學十分強調教育的規劃,合理配置好家庭的房產、工作、社保十分重要。
非京籍在北京入學關鍵時辦理四證,四證辦理時有以下幾點需要家長們特別的注意:
1、社保:保持社保的連續性、不要間斷
2、勞動合同:勞動合同時長滿足連續時長要求
3、租房:注意租房的完稅證明開具時間節點
一、非京籍在北京上學——海淀區要求
海淀區是北京入學壓力最大的區,在今年的義務教育入學中,海淀區對2022年非京籍入學進行了政策預告,自2022年起,北京市居住證有效期限的起始時間應為前一年9月1日(不含)前。

二、非京籍在北京上學——西城區要求
西城區是北京入學熱點的地區,對于非京籍入學,西城入學政策嚴格,這類孩子屬于全西城派位,對于家庭的四證要求要求時間在1年以上。

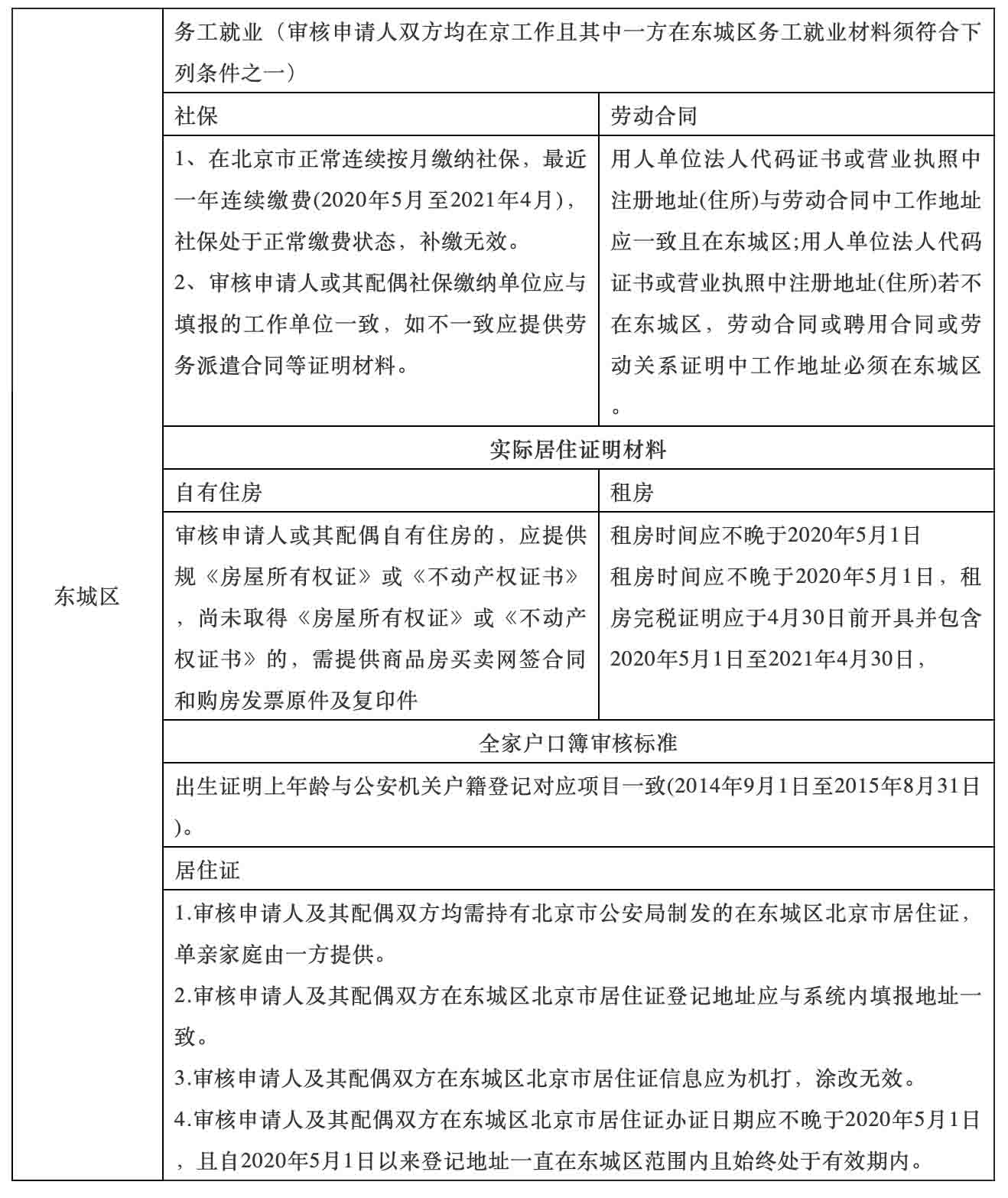
三、非京籍在北京上學——東城區要求

東城區對非京籍入學要求比較細化,比如對于勞動合同與社保無法對應的情況,東城區允許這類家庭提交勞務派遣合同來解決。在四證辦理時長上,東城區也要求家庭滿足1年的要求。
由此可見,非京籍在北京上學的有關要求還是非常高的,建議大家提前咨詢了解,確保學生都可以順利入學。我們負責北京地區多所私立學校的招生,可為您解決非京籍在北京上學擇校的問題,如果您有想了解的學校可以直接咨詢我們,為您解答。
2021入學東西城海淀區,非京籍在北京上學家庭要付出多少代價?
還有疑問?立即在線咨詢特別聲明:①凡本網注明稿件來源為"原創"的,轉載必須經授權后方可發布,違者將依法追究責任;
②部分稿件來源于網絡,如有侵權,請聯系我們溝通解決,聯系郵箱:2498144268@qq.com
1對1免費咨詢
解決98%的申請入學問題
長達25年擇校服務經驗 · 5分鐘內響應 · 無限次追問
答家長你好!非京籍九類人在選擇公立國際部還是民辦國際學校,需要綜合考慮多個因素。作為符合北京市政策的非京籍人員,你們享有與...
答家長您好!非京籍小升初選擇國際學校需要考慮政策、可選學校范圍、預算以及學校特色等因素,只要規劃得當,完全可以為孩子找到合...
答家長您好,校園設施是國際學校教育質量的重要支撐,但更重要的是學校如何利用這些設施來實現教育目標。在選擇時,應該綜合考慮設...
答港澳臺籍學生在北京讀國際學校好嗎?可以,若學生希望留港升學,DSE成績可申請香港八大公立院校,且錄取概率遠高于內地生;若...
答國際學校春季插班的優勢有1.入學競爭相對較小2.適應期更從容3.課程銜接更靈活4.個性化關注更多;國際學校春季插班的劣勢...
答初二下學期轉國際學校來得及,因為初二下學期距離高中還有一年多時間,這個時間足夠你適應國際學校的教學模式和課程體系。國際學...
免費咨詢
張老師

關注微信公眾號
招生政策隨時看

關注小程序
學校簡章學費隨時查
報名咨詢電話:400-005-1568
育路教育
評論0
“無需登錄,可直接評論...”