為您提供國際學校擇校、備考、國際學校說明會等信息服務!
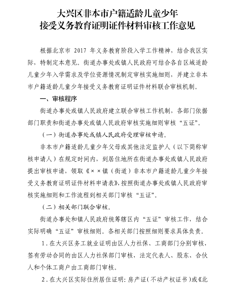
大興區教委發布2017年大興區非本市戶籍適齡兒童少年入學審核實施細則,今年非京籍幼升小入學需要準備哪些證件?非京籍幼升小入學證件審核部門是什么?證件時限要求有哪些呢?下面為大家分享政策原文件。
如果你是非京籍入學或者對劃區學校不滿意,可以搜索公眾號北京國際教育(zxxzxb_yuloo)或掃描下方二維碼進行關注,這里有專業老師為你解答擇校問題,更有家長群一起交流經驗哦!

想要了解更多國際學校相關招生資訊,可以撥打電話進行咨詢!
咨詢熱線:010-51268841
學生年級:
聯系方式:
學生姓名:
意向學校:
擇校問題:
入學幫助熱線:010-51268841010-51268841
咨詢熱線:010-51268841
幼升小升學
我要給孩子
報學校
育路幫您擇校調劑