
快速擇校

政策解讀
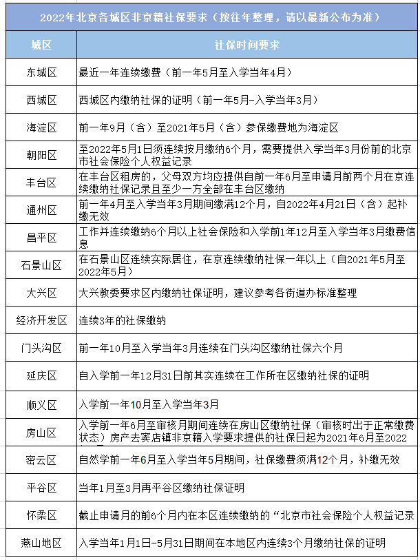
非京籍想要上私立學校,是要提供社保的,下面,小編根據往年情況整理了北京各城區對于非京籍社保的時間要求,其中,部分城區已經明確了2022年要求,如下:

1、目前石景山區幼升小在2021年入學政策中已明確了2022年社保要求,另外房山區竇店鎮非京籍審核重點提示已發布,各位家長可參考準備。
2、2023年入學家長請注意,昌平區數據調查通知來看,非京籍材料包括社保要求提供至2022年9月至2023年5月。
3、政策要求連續繳納社保,補繳無效!社保繳納單位與勞動合同單位名稱一致。
以上就是有關社保的相關內容,建議大家提前準備,才能保障材料順利被審核通過。
2022年北京各城區對非京籍上私立學校社保時間要求
還有疑問?立即在線咨詢特別聲明:①凡本網注明稿件來源為"原創"的,轉載必須經授權后方可發布,違者將依法追究責任;
②部分稿件來源于網絡,如有侵權,請聯系我們溝通解決,聯系郵箱:2498144268@qq.com
1對1免費咨詢
解決98%的申請入學問題
25年擇校服務經驗 · 5分鐘內響應·無限次追問
答家長您好,很高興為您解答關于北京小升初錄取途徑的問題,北京初中包含私立初中和公立初中,在北京小升初,如果已被前一種入學方
答不上幼兒園讀天津小學是可以的,在天津讀小學跟幼兒園并沒有太大的關系,讀沒讀幼兒園或者在哪讀幼兒園都不影響天津的小一報名,...
答如果父母一方為天津集體戶籍一方為外地戶籍,孩子是不能落戶天津的,在天津升學也是有限制的,想要讓孩子在天津順利中高考,需要...
答家長您好,外地的孩子是可以在北京上學的,但是需要滿足一定的條件。對于小學和初中階段的外地戶口孩子,您的家庭需要在北京有穩...
答初中生文化成績差,并不代表學生沒有高中上,初中生成績差上高中除了公辦高中外,還有私立高中選擇,私立高中錄取分數線普遍會低...
答就讀私立學校補課需求不大,在學校老師能根據學生的情況進行查缺補漏,在私立學校就能解決家長報課外輔導的問題,孩子在學校學的...
免費咨詢
張老師

關注微信公眾號
招生政策隨時看

關注小程序
學校簡章學費隨時查
報名咨詢電話:400-005-1568
育路教育
評論0
“無需登錄,可直接評論...”