
快速擇校

政策解讀
導語introduction
近日,關于高中雙休日的討論一直備受關注,那么,作為我國的首都,北京的高中是否實行雙休呢?由于北京高中招生可以跨區,所以有不少北京高中提供寄宿條件,包含私立高中和公立高中,那這類北京高中雙休嗎?本文將為您揭曉答案,并附上北京182所可寄宿高中學校的詳細信息,供您參考!

北京高中原則上實行雙休日制度,具體情況如下:
根據教育部等九部門聯合印發的文件,自2025年秋季學期起,全國普通高中全面推行周末雙休制度,北京作為直轄市同步執行。這一政策旨在減輕學生學業負擔,促進學生全面發展。
高一、高二年級:全市普通高中基本落實雙休,學生周末正常休息。學校不組織集體補課或講授新課,但部分學校會提供自愿參與的答疑、自習或社會實踐活動。
高三年級:部分學校會根據學生需求,在周末安排答疑、模考講評等活動,但均為自愿參加,且不收取費用。政策明確禁止強制補課或延長教學時間。
國際高中:如北外同文外國語學校等,普遍實行雙休,并安排學術講座、戶外活動等豐富學生課余生活。
私立學校:部分民辦學校(如尚麗學校)明確提供雙休,但具體安排可能因校而異。
支持聲音:多數家長和學生認可雙休制度,認為有助于緩解壓力、保障睡眠和促進興趣發展。
爭議點:部分家長擔心自律性差的學生可能因周末缺乏監管而影響學習,或被迫在校外補課增加負擔。學校需加強家校協同,引導學生合理規劃時間。
北京市教委明確禁止學校利用周末違規補課,強調“雙休”是法定要求。對違規行為將依法查處,以維護教育公平。
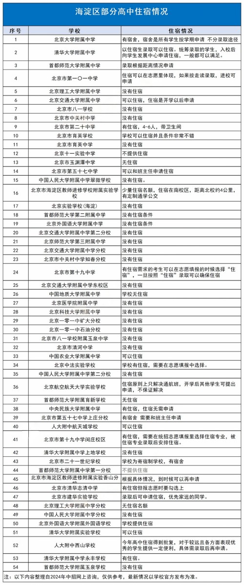
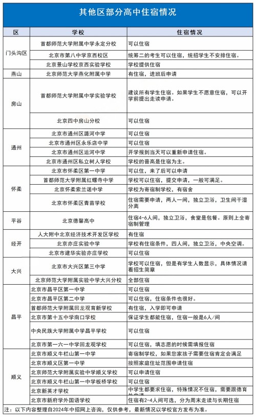
北京上高中對寄宿條件還是比較關注的,尤其是針對跨區報考的學生,北京寄宿高中大概有近200所,下面我們整理了北京寄宿高中學校信息,大家可以參考了解下:







北京公辦高中寄宿需要根據實際來看,部分公辦學校是沒有寄宿的,如果家長們想要找寄宿學校,可以考慮北京私立高中,私立高中均提供住宿條件,下面我們整理了幾所升學率好的、有寄宿條件的北京私立高中,大家可以參考了解下,可以點擊學校名稱了解辦學信息:
總的來說,北京高中雙休日的實行情況還需要再看看各學校執行情況,根據往前政策,北京高中普遍執行雙休制度,高一高二嚴格落實,高三以自愿輔導為主,家長和學生可根據各自需求選擇適合的學校,希望本文所提供的北京182所可寄宿高中學校信息,能幫助您更好地了解北京高中教育情況,為您的孩子選擇一個合適的學校。
推薦閱讀>>>
北京高中雙休嗎?附北京182所可寄宿高中學校信息!
還有疑問?立即在線咨詢特別聲明:①凡本網注明稿件來源為"原創"的,轉載必須經授權后方可發布,違者將依法追究責任;
②部分稿件來源于網絡,如有侵權,請聯系我們溝通解決,聯系郵箱:2498144268@qq.com
1對1免費咨詢
解決98%的申請入學問題
25年擇校服務經驗 · 5分鐘內響應·無限次追問
答家長您好,很高興為您解答關于北京小升初錄取途徑的問題,北京初中包含私立初中和公立初中,在北京小升初,如果已被前一種入學方
答不上幼兒園讀天津小學是可以的,在天津讀小學跟幼兒園并沒有太大的關系,讀沒讀幼兒園或者在哪讀幼兒園都不影響天津的小一報名,...
答如果父母一方為天津集體戶籍一方為外地戶籍,孩子是不能落戶天津的,在天津升學也是有限制的,想要讓孩子在天津順利中高考,需要...
答家長您好,外地的孩子是可以在北京上學的,但是需要滿足一定的條件。對于小學和初中階段的外地戶口孩子,您的家庭需要在北京有穩...
答初中生文化成績差,并不代表學生沒有高中上,初中生成績差上高中除了公辦高中外,還有私立高中選擇,私立高中錄取分數線普遍會低...
答就讀私立學校補課需求不大,在學校老師能根據學生的情況進行查缺補漏,在私立學校就能解決家長報課外輔導的問題,孩子在學校學的...
免費咨詢
張老師

關注微信公眾號
招生政策隨時看

關注小程序
學校簡章學費隨時查
報名咨詢電話:400-005-1568
育路教育
評論0
“無需登錄,可直接評論...”