
快速擇校

政策解讀
導語introduction
2025年北京豐臺區小升初一批次派位結果已于6月12日公布,家長和學生可以查詢錄取情況,包含公立初中和私立初中錄取結果,然而,如果孩子未能在這批次中被錄取,家長們不必過于擔憂,豐臺區小升初派位還有第二批次,接下來,我們將為您解答如何應對未被錄取的情況,以及二次派位(簡稱“二派”)的填報時間和相關事宜。

2025年北京豐臺區小升初一批次志愿填報6月7日已結束,6月12日派位錄取;二批次6月16日-17日填報志愿,7月3日完成二批次派位錄取工作!
此次查詢,學生和家長可登錄北京市義務教育入學服務平臺(豐臺區),輸入相關信息即可查詢,家長們不妨提前準備好孩子的相關證件號碼、報名號等信息,以確保能夠快速、準確地查詢到結果。
如果在此次一批次派位中沒有收到理想的錄取通知,也千萬不要氣餒,后續還有多種入學途徑,具體如下:
二批次派位分為單校劃片和多校劃片兩種方式。單校劃片要求符合“房戶一致”且居住滿六年(部分學區實行“六年一學位”),這種方式下,符合學校單校劃片入學條件的本區小學畢業生,按照小學初中對口直升的方式入學。當報名人數小于招生人數時全部錄取,當報名人數大于招生人數時則通過電腦隨機派位。比如,孩子所在小學對口直升某中學,且滿足單校劃片條件,就有可能通過這種方式直接升入對口中學。
多校劃片則面向以下幾類學生:符合學校單校劃片入學條件但未被錄取的本區小學畢業生;無對應初中學校的本區小學畢業生;本市戶籍本區小學畢業生小學入學后隨父母(或其他法定監護人)實際居住地在區內變更,且變更后的居住地不在原初中入學片區的;回豐臺區就讀的其他省、自治區、直轄市或本市其他區小學畢業生,這些學生需要參加多校劃片派位入學。多校劃片為學生提供了更多的選擇機會,即使沒有被單校劃片錄取,也能通過這一途徑進入合適的初中。
二批次派位志愿填報時間為6月16日9:00-6月17日16:00,家長和學生要密切關注時間節點,及時填報志愿。在填報時,需依據學區對應學校進行填報,至少填1所,最大志愿數為學區內初中校數量。若未填報,系統將默認按學區順序派位。
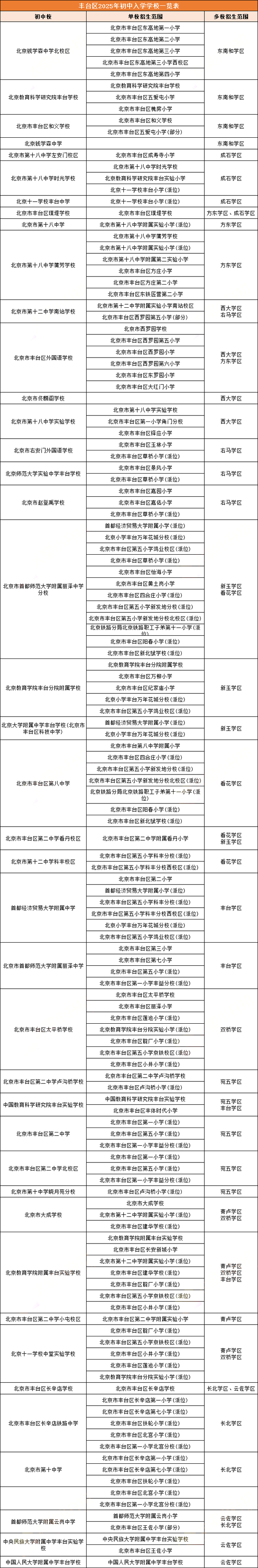
下面我們整理了豐臺區小升初學區招生學校,家長們可以參考了解下:

部分私立初中可能會有補錄名額。如果孩子在一批次派位中未被錄取,可以關注私立初中的補錄信息。通常,私立初中會在學校官網或通過其他官方渠道發布補錄通知,家長要及時留意,按要求為孩子報名參加補錄,意向報名私立初中補錄的家庭可以考慮以下學校:

北京市豐臺區新北賦學校,其前身為北大附屬實驗學校,于2001年經北京大學和北京市教委批準正式成立,是一所涵蓋小學、初中、高中的十二年一貫制寄宿學校。學校坐落于北京市豐臺區優龍路明春苑小區,南五環外,羊坊橋北邊一點,周邊交通便利,多條公交線途經此地,方便學生日常出行。其位置毗鄰四環路和五環路,無論是自駕還是選擇公共交通,都能輕松暢達京城各處。
新北賦學校以雄厚的教育資源為基石,構建起全面且優質的教育體系。在師資力量上,研究生學歷教師過半,高職稱教師與特級教師云集,為教學質量提供堅實保障。課程體系豐富多元,不僅涵蓋基礎課程,還設有特色課程與社會實踐課程,滿足學生的個性化發展需求。教學成果更是顯著,高考成績亮眼,中考成績名列前茅,眾多學生被知名高校錄取。
初中學費:每年3.77萬元
具體學校招生信息可查看>>>北京市豐臺區新北賦學校初中部招生簡章
此外,雖然公辦寄宿招生名額相對較少,但也是一種入學途徑。符合條件的小學畢業生可自愿選擇填報公辦寄宿學校志愿。不過,公辦寄宿學校對學生的各方面要求可能會比較高,比如有的學校會考察學生的生活自理能力、學習成績等。
以上就是關于2025年北京豐臺區小升初派位結果的相關內容,2025年豐臺區小升初二批次志愿填報時間為6月16日9:00-6月17日16:00,家長們一定要在規定時間內完成填報,如果家長們想要讓孩子順利入學,不妨考慮下豐臺區私立初中,想要了解更多關于北京豐臺區小升初的信息,可以直接來聯系我們。
推薦閱讀>>>
2025北京豐臺區小升初一批次派位結果可查,未被錄取怎么辦,何時二派填報?
還有疑問?立即在線咨詢特別聲明:①凡本網注明稿件來源為"原創"的,轉載必須經授權后方可發布,違者將依法追究責任;
②部分稿件來源于網絡,如有侵權,請聯系我們溝通解決,聯系郵箱:2498144268@qq.com
1對1免費咨詢
解決98%的申請入學問題
25年擇校服務經驗 · 5分鐘內響應·無限次追問
答家長您好,很高興為您解答關于北京小升初錄取途徑的問題,北京初中包含私立初中和公立初中,在北京小升初,如果已被前一種入學方
答不上幼兒園讀天津小學是可以的,在天津讀小學跟幼兒園并沒有太大的關系,讀沒讀幼兒園或者在哪讀幼兒園都不影響天津的小一報名,...
答如果父母一方為天津集體戶籍一方為外地戶籍,孩子是不能落戶天津的,在天津升學也是有限制的,想要讓孩子在天津順利中高考,需要...
答家長您好,外地的孩子是可以在北京上學的,但是需要滿足一定的條件。對于小學和初中階段的外地戶口孩子,您的家庭需要在北京有穩...
答初中生文化成績差,并不代表學生沒有高中上,初中生成績差上高中除了公辦高中外,還有私立高中選擇,私立高中錄取分數線普遍會低...
答就讀私立學校補課需求不大,在學校老師能根據學生的情況進行查缺補漏,在私立學校就能解決家長報課外輔導的問題,孩子在學校學的...
免費咨詢
張老師

關注微信公眾號
招生政策隨時看

關注小程序
學校簡章學費隨時查
報名咨詢電話:400-005-1568
育路教育
評論0
“無需登錄,可直接評論...”